文 号:黄色网址 洪山街办事处2020年部门预算编制说明 |
信息分类: 财政、金融、审计 |
|
发文机构:洪山街 |
成文日期:2020-01-09 10:20 |
|
名 称:黄色网址 洪山街办事处2020年部门预算编制说明 |
||
第一部分 部门概况
一、主要职能
二、部门预算单位构成
三、部门人员构成
第二部分 2020年部门预算表(表格独立公开)
一、收支预算总表
二、收入预算总表
三、支出预算总表
四、一般公共预算财政拨款收支预算总表
五、一般公共预算支出表
六、一般公共预算基本支出表
七、政府性基金预算支出表
八、财政拨款“三公”经费支出表
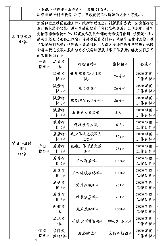
整体支出绩效目标申报表
项目资金绩效目标申报表
第三部分 2020年部门预算安排情况说明
一、部门预算收支情况总体说明
二、部门预算收入情况说明
三、部门预算支出情况说明
四、财政拨款收支预算情况说明
五、一般公共预算支出情况说明
六、一般公共预算基本支出情况说明
七、财政拨款“三公”经费支出情况说明
八、政府性基金预算支出情况说明
九、其他重要事项的情况说明
第四部分 财政专项支出预算安排情况说明
第五部分 名词解释
第一部分
一、部门概况
(一)部门主要职能
1、党工委职责
街道党工委是区委派出机构,是街道各种组织和各项工作的领导核心,领导街道的经济、政治、文化、社会建设和人民武装等工作,对社区建设和管理的各项工作负全面责任。其主要职责:
(1)宣传贯彻党的路线方针政策和国家的法律法规,执行上级党委的决议决定,团结、组织党员和群众,保证党和政府各项任务在辖区内的顺利完成。
(2)讨论决定本街道社区经济发展、城市管理、社区服务、社会治安、社区文化和计划生育等方面的重大问题。
(3)领导街道办事处和工会、共青团、妇联、民兵等群众组织,支持和保证行政组织、经济组织和群众组织依照法律法规和各自的章程行使职权。
(4)加强党组织自身建设,充分发挥党工委的领导核心作用、党支部的战斗堡垒作用和党员的先锋模范作用。
(5)按照干部管理权限,做好本街道干部的教育、培养、选拔、考核和监督工作。
(6)领导街道社区的思想政治工作和精神文明建设,促进社会文明、和谐发展。
(7)组织、指导和协调辖区内的机关、企业、事业等单位党组织参与社区管理和服务工作。
(8)完成区委交办的其他任务。
2、办事处职责
黄色网址 人民政府洪山街办事处为区人民政府派出机构,依照有关法律法规和受区人民政府委托,负责本辖区的行政管理工作,其主要职责:
(1)贯彻实施国家有关政策法规和市区人民政府有关规定,负责街辖区内的群众性、公益性、社会性工作。
(2)加强社区的组织建设、制度建设、指导、支持居民委员会(村民委员会)的工作。
(3)加强社区服务建设,开展便民利民的社区服务,兴办社会福利事业,做好有关社会保障工作。
(4)负责辖区内国土资源管理,村镇规划建设,爱国卫生,市容市貌(村容村貌),环境卫生等城市管理工作。
(5)组织实施社会治安综合治理,法制宣传教育,人民调解,治安保卫工作。
(6)依法做好计划生育管理工作。
(7)协调、指导辖 区经济发展,创造一个稳定和谐的经济发展环境。
(8)开展拥军优属,青少年校外教育,社区文化工作。
(9)参与检查,督促新建,改建住宅的公建配套设施的落实、指导、监督住宅小区的物业管理工作,配合做好暂住人口管理,防灾救灾等工作。
(10)向区人民政府和有关部门反映居民的意见和要求,处理群众来信来访事项。
(11)承办区人民政府交办其他任务。
(二)部门预算单位构成
洪山街办事处由机关及下属 1 个二级单位组成,其中:行政单位 1 个、事业单位 0 个(含参照公务员法管理事业单位 0 个)。
(三)部门人员构成
洪山街办事处总编制人数 32 人,其中:行政编制 32 人,事业编制 0 人(其中:参照公务员法管理0人)。在职实有人数 30 人,其中:行政编制 30 人,事业编制 0 人(其中:参照公务员法管理 0 人)。
离退休人员 22 人,其中:离休 0 人,退休 22 人。
(备注:行政编制32人、在职实有人数30人中均含2个工勤人员)
第二部分
一、2020年部门预算表(表格独立公开)








二、2020年部门整体支出绩效目标表和项目资金绩效目标表(表格独立公开)
















































第三部分
2020年部门预算安排情况说明
一、部门收支情况总体说明
全年预算安排收入 8499.37 万元,比2019年预算减少 1896.49 万元,下降 18 %;支出 8499.37 万元。全年预算收支平衡。
二、部门收入情况说明
部门预算收入 8499.37 万元。其中:一般公共预算财政拨款收入 8499.37 万元,政府性基金预算财政拨款收入0万元,事业收入 0 万元,上级补助收入 0 万元,附属单位上缴收入 0 万元,事业单位经营收入 0 万元,其他收入 0万元;用事业基金弥补收支差额 0 万元、上年结转 0 万元。
三、部门支出情况说明
部门预算支出 8499.37 万元。其中:基本支出 3532.49 万元,项目支出 4966.88 万元,上缴上级支出 0 万元,对附属单位补助支出 0 万元,事业单位经营支出 0 万元,结转下年 0 万元。
按照支出功能分类科目,主要用于:
一般公共服务支出 5091.69 万元;文化体育与传媒支出 20 万元;社会保障和就业支出 960.47 万元;医疗卫生与计划生育支出 55.9万元;城乡社区支出 2195.57 万元;农林水支出 40 万元;住房保障支出 135.74 万元;其他支出 0 万元。
按照支出经济分类科目,主要用于:
工资福利支出 945.22 万元;商品和服务支出 6738.76 万元;对个人和家庭的补助 97.06 万元;资本性支出 718.33万元;其他支出 0 万元。
四、财政拨款收支预算情况说明
一般公共预算财政拨款收入 8499.37 万元,支出 8499.37万元,预算收支平衡。
五、一般公共预算支出情况说明
一般公共预算财政拨款支出预算 8499.37 万元,其中:当年预算 8499.37 万元,比2019年预算减少 1896.49 万元,下降 18 %;上年结转 0 万元。主要安排情况如下:基本支出 3532.49 万元,项目支出 4966.88 万元。
六、一般公共预算基本支出情况说明
一般公共预算基本支出 3532.49 万元,比2019年预算增加 2255.32 万元,增长 176 %,主要原因:将人员劳务费放在基本支出列支。其中:
1.人员经费 1042.28 万元,包括:
(1)工资福利支出 945.22 万元,主要用于发放在职职工的基本工资、津贴补贴、年终一次性奖金、基本医疗保险及生育保险等支出。
(2)对个人和家庭的补助 97.06 万元,主要用于发放离退休工资调整、离退休五奖及退休医疗补助等支出。
2.公用经费 2490.21 万元,包括商品和服务支出、资本性支出,主要用于办公费、水电费、物业管理费、培训费、维修费等日常公用经费支出,以及人员劳务费。
七、一般公共预算财政拨款“三公”经费支出预算情况
(一)“三公”经费的单位范围
“三公”经费包括一级、二级单位 1 家。
(二)“三公”经费财政拨款预算情况
一般公共预算财政拨款安排“三公”经费预算 4.4 万元,比2019年预算增加 0.6 万元,增长 15 %。其中:
1.因公出国(境)经费预算 0 万元,比2019年预算增加(减少) 0 万元。
2.公务用车购置及运行维护费 4.4 万元,比2019年预算增加 0.6 万元。其中:
(1)公务用车购置费 0 万元,比2019年预算增加(减少) 0万元,主要原因:按中央文件规定,严禁购置新车。
(2)公务用车运行维护费 4.4 万元,比2019年预算增加 0.6 万元,主要原因:按上级要求2017年进行公务用车改革,仅保留1台公务用车。
3.公务接待费预算 0 万元,比2019年预算增加(减少) 0万元,主要原因:严格执行中央八项规定,控制公务接待费用。
八、政府性基金预算支出情况说明
洪山街办事处2020年没有使用政府性基金预算安排的支出。
九、其他重要事项的情况说明
(一)机关运行经费情况
2020年部门机关及下属 1 家参照公务员法管理事业单位的机关运行经费 2490.21 万元。
(二)政府采购预算情况
2020年部门预算中纳入政府采购预算支出合计 2699.04 万元。包括:货物类 5.75 万元,工程类 531.2 万元,服务类 2162.09 万元。
(三)国有资产占有使用情况
截至2019年12月31日,部门共有车辆 1 辆。其中:一般公务用车 0 辆,一般执法执勤用车 1 辆,特种专业技术用车 0 辆。
(四)预算绩效管理情况
2020年,部门预算支出全部纳入绩效管理。设置了部门整体支出绩效目标, 7 个一级项目支出绩效目标,涉及一般公共预算本年财政拨款 4966.88 万元。
第四部分
本部门无财政专项支出
第五部分
名词解释
(一)一般公共预算财政拨款收入:指区级财政一般公共预算当年拨付的资金。
(二)政府性基金预算财政拨款收入:指区级财政政府性基金预算当年拨付的资金。
(二)事业收入:指事业单位开展专业业务活动及辅助活动所取得的收入。
(三)事业单位经营收入:指事业单位在专业业务活动及其辅助活动之外开展非独立核算经营活动取得的收入。
(四)其他收入:指除“财政拨款收入”、“事业收入”、“事业单位经营收入”等以外的收入。
(五)上年结转:指以前年度尚未完成、结转到本年仍按原规定用途继续使用的资金。
(六)基本支出:指为保障机构正常运转、完成日常工作任务而发生的人员支出和公用支出。
(七)项目支出:指在基本支出之外为完成特定的行政任务和事业发展目标所发生的支出。
(八)事业单位经营支出:指事业单位在专业业务活动及其辅助活动之外开展非独立核算经营活动发生的支出。
(九)本部门使用的主要支出功能分类科目(项级):
1.一般公共服务 政府办公厅(室)及相关机构事务 行政运行:反映行政单位(包括实行公务员管理的事业单位)的基本支出。
2.一般公共服务 政府办公厅(室)及相关机构事务 信访事务:反映各级政府用于接待群众来信来访方面的支出。
3.一般公共服务 政府办公厅(室)及相关机构事务 其他政府办公厅(室)及相关机构事务支出:反映除上述项目以外的其他用于政府办公厅(室)及相关机构事务支出。
4.一般公共服务 党委办公厅(室)及相关机构事务 其他党委办公厅(室)及相关机构事务支出:反映除上述项目以外的其他用于党委办公厅(室)及相关机构事务支出。
5.一般公共服务 其他一般公共服务支出 其他一般公共服务支出:反映除上述项目以外的其他一般公共服务支出。
6.文化旅游体育与传媒支出 其他文化旅游体育与传媒支出 其他文化旅游体育与传媒支出:反映除上述项目以外其他用于文化旅游体育与传媒方面的支出。
7.社会保障和就业支出 民政管理事务 基层政权建设和社区治理:反映开展城乡社区治理、城乡社区服务(乡村便民服务)、村(居)民自治、村(居)务公开、乡镇(街道)服务能力建设等基层政权建设和社区治理工作的支出。
8.社会保障和就业支出 行政事业单位养老支出 机关事业单位基本养老保险缴费支出:反映机关事业单位实施养老保险制度由单位缴纳的基本养老保险费支出。
9.社会保障和就业支出 行政事业单位养老支出 机关事业单位职业年金缴费支出:反映机关事业单位实施养老保险制度由单位实际缴纳的职业年金支出。
10.社会保障和就业支出 社会福利 老年福利:反映对老年人提供福利服务方面的支出,包括为经济困难的高龄、失能等老年人提供基本养老服务保障的资金补助等支出。
11.社会保障和就业支出 退役军人管理事务 其他退役军人事务管理支出:反映除上述项目以外其他用于退役军人事务管理方面的支出。
12.社会保障和就业支出 其他社会保障和就业支出 其他社会保障和就业支出:反映除上述项目以外其他用于社会保障和就业方面的支出。
13.卫生健康支出 行政事业单位医疗 行政单位医疗:反映财政部门安排的行政单位(包括实行公务员管理的事业单位,下同)基本医疗保险缴费经费,未参加医疗保险的行政单位的公费医疗经费,按国家规定享受离休人员、红军老战士待遇人员的医疗经费。
14.卫生健康支出 其他卫生健康支出 其他卫生健康支出:反映除上述项目以外的其他用于医疗保障管理事务方面的支出。
15.城乡社区支出 城乡社区环境卫生 城乡社区环境卫生:反映城乡社区道路清扫、垃圾清运与处理、公厕建设与维护、园林绿化等方面的支出。
16.城乡社区支出 其他城乡社区支出 其他城乡社区支出:反映除上述项目以外其他用于城乡社区方面的支出。
17.农林水支出 其他农林水支出 其他农林水支出:反映除化解债务支出以外其他用于农林水方面的支出。
18.住房保障支出 保障性安居工程支出 老旧小区改造:反映用于老旧小区改造方面的支出。
19.住房保障支出 住房改革支出 住房公积金:反映行政事业单位按人力资源和社会保障部、财政部规定的基本工资和津贴补贴以及规定比例为职工缴纳的住房公积金。
20.住房保障支出 住房改革支出 提租补贴:反映按房改政策规定的标准,行政事业单位向职工(含离退休人员)发放的租金补贴。
21.住房保障支出 住房改革支出 购房补贴:反映按房改政策规定,行政事业单位向符合条件职工(含离退休人员)、军队(含武警)向转役复原离退休人员发放的用于购买住房的补贴。
(十)“三公”经费:纳入财政一般公共预算管理的“三公”经费,是指市直部门用一般公共预算财政拨款安排的因公出国(境)费、公务用车购置及运行维护费和公务接待费。其中,(1)因公出国(境)费,反映单位公务出国(境)的国际旅费、国外城市间交通费、住宿费、伙食费、培训费、公杂费等支出;(2)公务用车购置及运行维护费,反映单位公务用车购置支出(含车辆购置税、牌照费)及燃料费、维修费、过路过桥费、保险费、安全奖励费用等支出;(3)公务接待费反映单位按规定开支的各类公务接待(含外宾接待)支出。
(十一)机关运行经费:为保障行政单位(包括参照公务员法管理的事业单位)运行用于购买货物和服务的各项资金,包括办公及印刷费、邮电费、差旅费、会议费、福利费、日常维修费、专用材料及一般设备购置费、办公用房水电费、办公用房取暖费、办公用房物业管理费、公务用车运行维护费以及其他费用等。
(十二)其他专用名词
无。
站点地图智能问答
版权所有:黄色网址-黄色网址大全最新不迷路入口导航
| 鄂ICP备05009168
鄂公网安备 42011102000076号 | 政府网站标识码:4201110038
主办单位:黄色网址
政府办公室 | 承办单位:黄色网址
大数据中心 | 联系地址:黄色网址
珞狮路300号 | 邮编:430070
政府各机构联系电话 | 网站技术支持:027-87673391 | 网站运维邮箱:[email protected]