文 号:无 |
信息分类: 其他 |
|
发文机构:黄色网址 |
成文日期:2019-06-05 16:40 |
|
名 称:2018年度黄色网址 政法委员会部门决算 |
||
2018年度黄色网址 政法委员会部门决算
2019年 6月3日
目 录
第一部分 黄色网址 政法委员会概况
一、部门主要职能
二、部门决算单位构成
三、部门人员构成
第二部分 黄色网址 政法委员会2018年度部门决算表
一、收入支出决算总表(表1)
二、收入决算表(表2)
三、支出决算表(表3)
四、财政拨款收入支出决算总表(表4)
五、一般公共预算财政拨款支出决算表(表5)
六、一般公共预算财政拨款基本支出决算表(表6)
七、一般公共预算财政拨款“三公”经费支出决算表(表7)
八、政府性基金预算财政拨款收入支出决算表(表8)
第三部分 黄色网址 政法委员会2018年度部门决算情况说明
一、收入支出决算总体情况说明
二、收入决算情况说明
三、支出决算情况说明
四、财政拨款收入支出决算总体情况说明
五、一般公共预算财政拨款支出决算情况说明
六、一般公共预算财政拨款基本支出决算情况说明
七、一般公共预算财政拨款“三公”经费支出决算情况说明
八、政府性基金预算财政拨款收入支出决算情况说明
九、关于2018年度预算绩效情况说明
十、其他重要事项的情况说明
第四部分 2018年重点工作完成情况
第五部分 名词解释
第一部分 黄色网址 政法委员会概况
一、部门主要职能
1、根据党的路线方针政策和党委的部署,研究制定贯彻落实的具体措施,统一政法各部门的思想和行动;
2、组织、指导维护社会稳定工作,掌握和分析社会稳定情况,协调处置群体性事件;
3、检查政法部门公正廉洁执法的情况,结合实际,研究制定促进公正廉洁执法的具体办法;
4、大力支持和严格监督政法各部门依法行使职权,指导和协调政法各部门在依法相互制约的同时密切配合,督促大案要案的查处工作;
5、组织、协调社会治安综合治理工作,落实平安建设措施,推进社会管理创新,营造和谐稳定的社会环境;
6、组织构建大调解工作体系,排查化解矛盾隐患,指导、协调、推动政法部门做好涉法涉诉信访工作;
7、研究加强政法部门党的建设、政法队伍建设、领导班子建设的措施,协助党委及其组织部门考察、管理政法部门领导干部;
8、组织、推动政法部门开展党风廉政建设,协助纪检机关查处违法违纪行为;
9、研究分析涉及政法工作的舆论情况和影响社会稳定的舆情信息,指导协调政法综治维稳宣传和舆论引导工作;
10、及时向党委、政府反映政法工作的重大情况,办理党委和上级党委政法委交办的其他事项。
11、研究制定法治城区建设的目标任务、工作重点和重大工作措施,领导推动法治城区建设。
二、部门决算单位构成
从决算单位构成来看,黄色网址 政法委员会部门决算由纳入独立核算的单位本级决算组成。其中:行政单位1个。
三、部门人员构成
黄色网址 政法委员会总编制人数18人,其中:行政编制18人。在职实有人数15人 ,其中:行政15人。
离退休人员0人,其中:离休0人,退休0人。
第二部分 2018年度部门决算表








本部门没有政府性基金预算财政拨款收入,也没有使用政府性基金预算财政拨款安排的支出。
第三部分 黄色网址 政法委员会2018年度部门决算情况说明
一、2018年度收入支出决算总体情况说明
2018年度收、支总计2660.89万元。与2017年相比,收、支总计各增减少166.11万元,降低5.88%,主要原因是项目支出减少。

图1:收、支决算总计变动情况
二、2018年度收入决算情况说明
2018年度本年收入合计2659.06万元。其中:财政拨款收入2659.06万元,占本年收入100%。

图2:收入决算结构
三、2018年度支出决算情况说明
2018年度本年支出合计2660.89万元。其中:基本支出486.45万元,占本年支出18.28%;项目支出2174.44万元,占本年支出81.72%。

图3:支出决算结构
四、2018年度财政拨款收入支出决算总体情况说明
2018年度财政拨款收、支总计2660.89万元。与2017年相比,财政拨款收、支总计各减少166.11万元,降低5.88%。主要原因是项目支出减少。

图4:财政拨款收、支决算总计变动情况
五、2018年度一般公共预算财政拨款支出决算情况说明
(一)财政拨款支出决算总体情况。
2018年度财政拨款支出2660.89万元,占本年支出合计的100.00%。与2017年相比,财政拨款支出减少164.11万元,降低5.81%。主要原因是项目支出减少。
(二)财政拨款支出决算结构情况。
2018年度财政拨款支出2660.89万元,主要用于以下方面:一般公共服务(类)支出2584.01万元,占97.11%;医疗卫生与计划生育支出19.78万元,占0.74%;住房保障支出57.10万元,占2.15%。
(三)财政拨款支出决算具体情况。
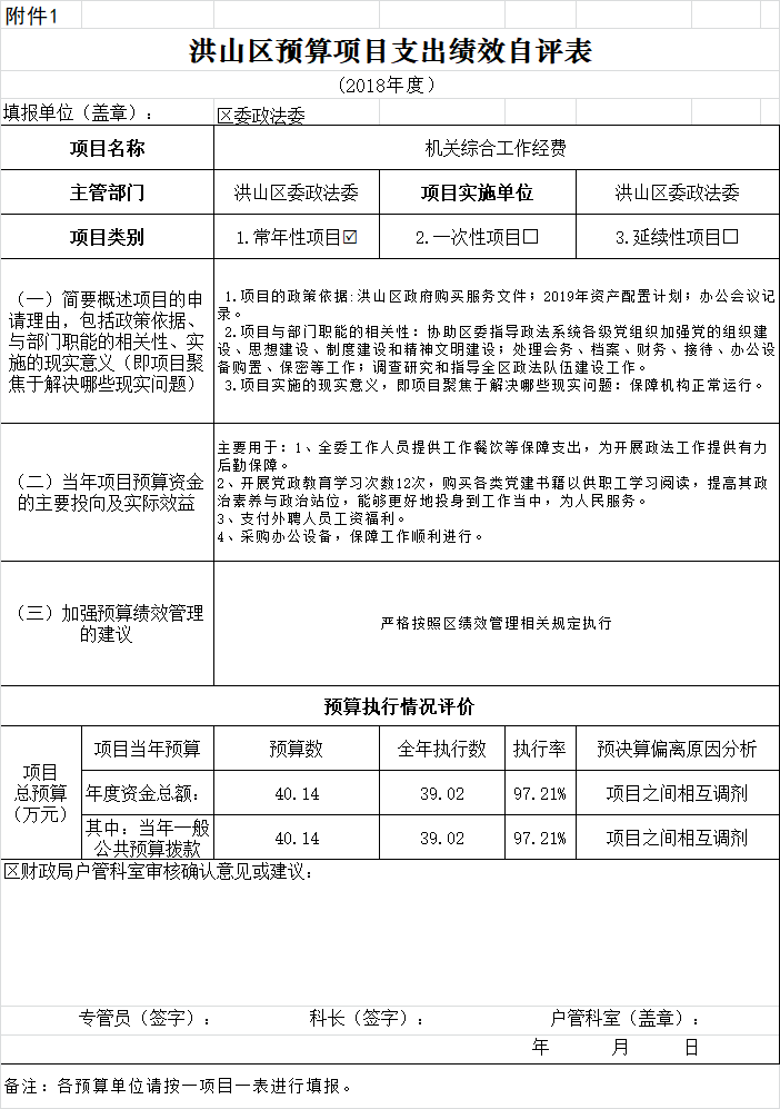
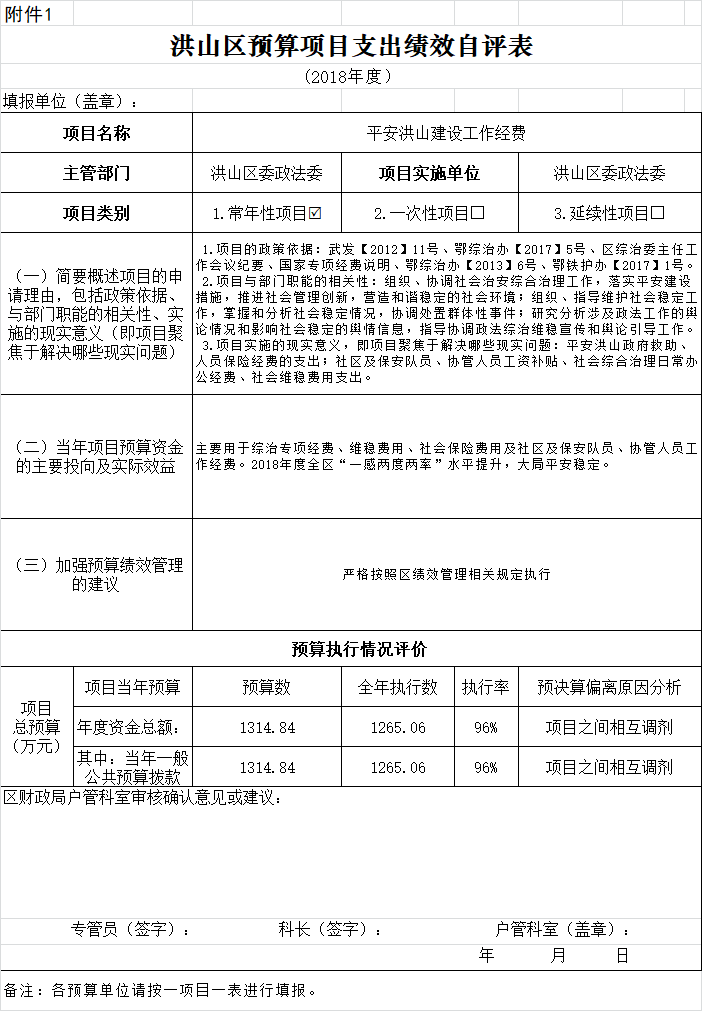
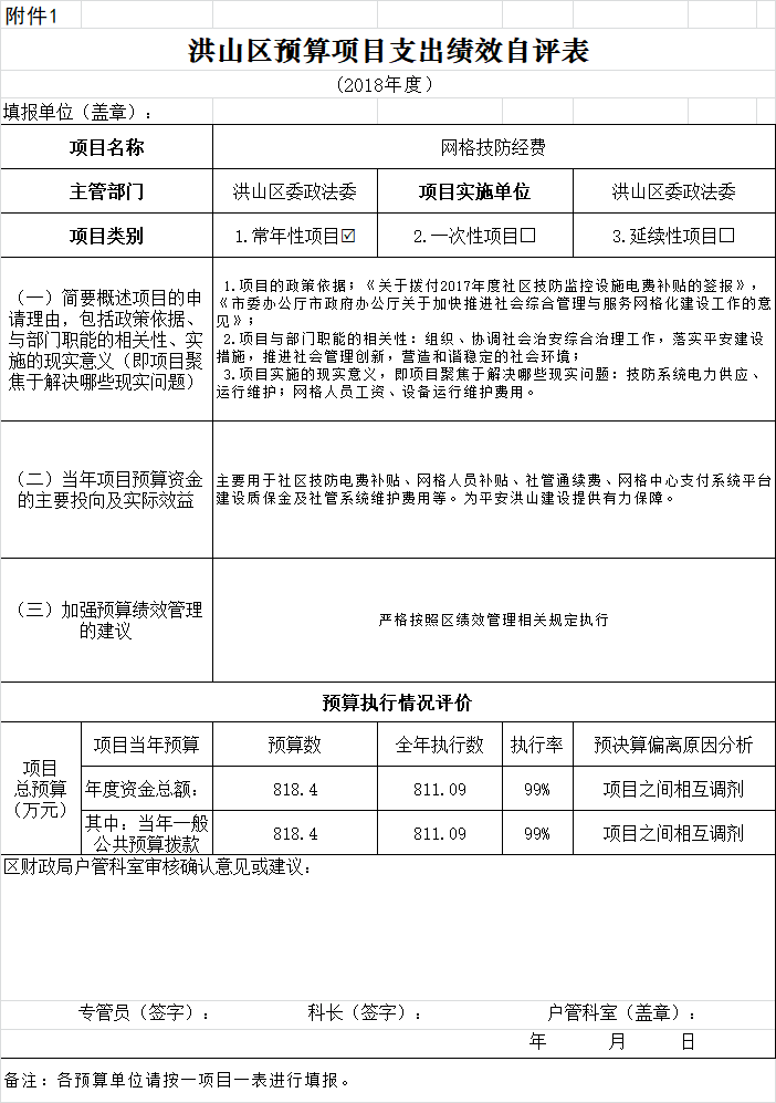
2018年一般公共预算财政拨款支出年初预算为2721.5万元,支出决算为2660.89万元,完成年初预算的97.77%。其中:基本支出486.45万元,项目支出2174.44万元。项目支出主要用于法治洪山建设工作经费38.87万元,主要用于主流媒体法治政策活动宣传,组织法治培训活动和落实司法救助政策;机关综合工作经费39.02万元,主要用于全委工作人员提供工作餐饮等保障支出,为开展政法工作提供有力后勤保障;平安洪山建设工作经费1265.06万元,主要用于综治专项经费、维稳费用、社会保险费用及社区及保安队员、协管人员工作经费;网格技防经费811.09万元,主要用于社区技防电费补贴、网格人员补贴、社管通续费、网格中心支付系统平台建设质保金及社管系统维护费用等;后勤保障经费4.41万元,资金用于为干部职工等工作人员提供工作餐饮等保障支出,为开展机关工作提供有力后勤保障。
1.一般公共服务支出(类)。年初预算为2637.33万元,支出决算为2584.01万元,完成年初预算的97.98%。
2.医疗卫生与计划生育支出(类)。年初预算为23.07万元,支出决算为19.78万元,完成年初预算的85.74%,支出决算数小于年初预算数的主要原因是人员异动调整时,进行指标调整。
3.住房保障支出(类)。年初预算为61.10万元,支出决算为57.10万元,完成年初预算的93.45%。
六、2018年度一般公共预算财政拨款基本支出决算情况说明
2018度一般公共预算财政拨款基本支出486.45万元,其中,人员经费441.41万元,主要包括:基本工资、津贴补贴、奖金、伙食补助费、绩效工资、机关事业单位基本养老保险缴费、职业年金缴费、职工基本医疗保险缴费、公务员医疗补助缴费、其他社会保障缴费、住房公积金、医疗费、其他工资福利支出、离休费、退休费、退职(役)费、抚恤金、生活补助、救济费、医疗费、助学金、奖励金、个人农业生产补贴、其他对个人和家庭的补助支出;公用经费44.74万元,主要包括:办公费、印刷费、咨询费、手续费、水费、电费、邮电费、取暖费、物业管理费、差旅费、因公出国(境)费、维修(护)费、 租赁费、会议费、培训费、公务接待费、专用材料费、被装购置费、专用燃料费、劳务费、委托业务费、工会经费、福利费、公务用车运行维护费、其他交通费用、税金及附加费用、其他商品和服务支出、办公设备购置、专用设备购置、信息网络及软件购置更新、公务用车购置、其他交通工具购置、其他资本性支出、企业费用补贴、其他对企事业单位的补贴。
七、2018年度一般公共预算财政拨款“三公”经费支出决算情况说明
(一)“三公”经费的单位范围
黄色网址 政法委员会有一般公共预算财政拨款预算安排“三公”经费的单位包括黄色网址 政法委员会本级1个行政单位。
(二)一般公共预算财政拨款“三公”经费支出决算情况
2018度“三公”经费财政拨款年度预算数为3.80万元,支出决算为1.09万元,为预算的28.68%,其中:
1.因公出国(境)费用支出决算为0万元,为预算的0%,比预算增加0万元。
2.公务用车购置及运行维护费支出决算为1.09万元,完成预算的28.68%;其中:
(1)公务用车购置费0万元,为预算的0%,比预算增加0万元。本年度购置(更新)公务用车0辆,年末公务用车保有量1辆。
(2)公务用车运行维护费1.09万元,为预算的28.68%,比预算减少2.71万元,主要原因是严格执行公务用车管理制度。主要用于日常运行费用,其中:维修费0.59万元;过桥过路费0.01万元;保险费0.49万元。
3.公务接待费支出决算为0万元,为预算的0%,比预算增加0万元。
2018年度“三公”经费财政拨款支出决算数比2017年减少0.91万元,降低45.50%,其中:因公出国(境)支出决算减少 0万元,降低0%;公务用车购置及运行费支出决算减少0.91万元,降低45.50%,公务接待支出决算减少0万元,降低0%。因公出国(境)费用支出减少的主要原因是没有发生因公出国,公务用车购置及运行费支出决算减少的主要原因是严格执行公务用车管理制度,公务接待支出决算减少的主要原因是没有开展业务活动开支公务接待费。
八、2018年度政府性基金预算财政拨款收入支出决算情况
2018年政府性基金预算财政拨款上年结转和结余0.00万元,本年收入0.00‐万元,本年支出0.00‐万元,年末结转和结余0.00‐万元。
九、关于2018年度预算绩效情况说明
(一)预算绩效管理工作开展情况
根据预算绩效管理要求,黄色网址 政法委员会组织对2018年度一般公共预算项目支出全面开展绩效自评,共涉及项目4个,资金2174.44万元。组织对8个部门(单位)开展整体支出绩效自评,资金2174.44万元。从绩效评价情况来看,严格按照年初预算进行部门整体支出;在支出过程中,严格遵守各项规章制度;在项目实施过程中,严格按方案组织项目实施,并加强监督;资金支出的审批手续符合相关财经法规和专项资金管理办法;项目指标完成度较高。
(二)绩效自评结果
黄色网址 政法委员会今年在部门决算中反映所有项目绩效自评结果(不包括涉密项目)。
项目绩效自评综述:项目全年预算数为2256.79万元,执行数为2174.44万元,完成预算的96.35 %。主要产出和效果:一是把“鼎星”平安创建纳入区级依法治国和综治工作目标总体推进。二是切实维护政治安全稳定,持续确保社会大局平稳有序。三是扫黑除恶专项斗争建章立制。四是法治城市建设更加完善。发现的问题及原因:一是信访维稳问题仍然突出,“减存量,控增量”难度较大;二是要普法宣传力度不够。下一步改进措施:一是要加大宣传发动和部门联动力度,使平安创建声势更大,效果更好;二是进一步培育领导干部法治思维和依法办事能力,培育群众学法尊法守法意识。
(武汉市洪山政法委员会项目支出绩效自评报告见附件)
十、2018年度其他重要事项的情况说明
(一)机关运行经费支出情况。
2018年度黄色网址 政法委员会(含参照公务员法管理的事业单位)机关运行经费支出44.74万元,比2017年增加0.74万元,增长1.68 %。主要原因是基本支出增加。
(二)政府采购支出情况。
2018年度黄色网址 政法委员会政府采购支出总额243.04万元,其中:政府采购货物支出7.88万元、政府采购工程支出235.16万元、政府采购服务支出0.00万元。授予中小企业合同金额7.88万元,占政府采购支出总额的3.24%,其中:授予小微企业合同金额0.00万元,占政府采购支出总额的0.00%。
(三)国有资产占用情况。
截至2018年12月31日,黄色网址 政法委员会共有车辆1辆,其中,一般公务用车1辆,一般执法执勤用车 0辆,特种专业技术用车0辆,其他用车0辆;单位价值50 万元(含)以上通用设备1台(套),单价100万元(含)以上专用设备0.00‐台(套)。
第四部分 2018年重点工作完成情况
一、深入推进法治创建,营造良好法治环境。
一是着力培育法治思维。组织开展区委中心组法治学习、区管干部大讲堂学法、领导干部法治讲座等活动,不断提高干部法治思维和依法履职能力。全年各街乡、部委办局中心组学法231次、举办“一月一法”学习活动562次。开展行政机关负责人应诉工作专项技能培训,积极落实出庭应诉要求,行政机关负责人出庭应诉率94.8%。二是着力强化法治护航。围绕“大学之城”建设打造环大学城法律服务圈,在24所高校及创业园区建立“双创”法律服务基地,安排律师以“1校1园1律所”模式对接进驻,形成定点值班“坐诊”+专题讲座“巡诊”+专家沙龙“会诊”+网络解答“随时诊”的常态化法律服务机制。深入开展类金融机构风险专项整治、小额贷款和P2P行业专项排查、重点企业债务风险排查等专项整治,排查93栋写字楼3714家企业,及时将452家经营异常的类金融类机构录入企业信用信息公示系统。举办“防范非法集资”专题讲座701场,发放非法集资宣传资料30余万份,举办“处非文艺轻骑兵”宣传进社区活动2场,从源头上预防重大风险。深入推进法治创建活动,鲁巷中学、关山街智慧城社区、武汉森泰环保股份有限公司等7家单位获评市级法治建设示范点。
二、全力打造平安洪山升级版,切实保障群众安居乐业。
主动适应群众对平安的新需要,强化综合治理。一是扫黑除恶强力推进;二是“鼎星”创建扎实有效,建立“鼎星”平安创建督导考评、奖励、约束等工作机制;三是加强区校联动,协调、督促各街乡、相关职能部门完成10所高校的26个问题整治;四是平安创建创新提效。
三、加快推进智能化建设,提升政法工作现代化水平。
围绕实战应用,加强科技创新,不断提升政法机关核心战斗力。一是立体防控体系更趋完善。二是网格服务管理提质增效。三是智慧政法建设全面推进。
四、着力锻造过硬政法队伍,营造干事创业良好生态。
坚持把政治建设摆在首位,努力造就一支信念坚定、执法为民、敢于担当、清正廉洁的新时代政法队伍。一是加强思想政治建设。二是加强纪律作风建设。三是加强素质能力建设。
五、牢固树立总体国家安全观,扎实维护社会政治稳定。
始终坚持把政治安全放在首位,压实责任,筑牢防线,确保全区稳定有序。
|
序号 |
重要事项 |
工作内容及目标 |
完成情况 |
|
1 |
深入推进法治建设 |
推进公共法律服务工作改革,建设规范化的三级公共法律服务实体平台。行政机关负责人出庭应诉率75%。
|
区、街(乡)、社区(村)三级公共法律服务平台均已建设完成,2018年12月3日区公共法律服务中心正式挂牌运行,开展公共法律服务工作。截至12月25日,行政负责人出庭应诉74件,行政负责人出庭应诉率达94.8%,区级负责人出庭9人次。 |
|
2 |
全力打造平安洪山升级版 |
完成社区、街道综治中心建设,完成20个老旧社(小)区视频监控升级改造;推动网格化建设提质升级,完善组织架构,工作机制,提升服务管理水平。 |
10月,各街乡、社区综治中心已完成制度建设、功能室设置、平台及人员整合,依托网格化工作实行了线上线下协同服务的社区服务体系。投入资金200万元,惠及20个老旧社区(小区),11月完成了项目验收并投入正常运行。规范了网格化服务管理队伍,健全矛盾案事件发现处置机制和考评督办机制。整合了市长专线、数字城管、城市留言版、阳光信访等投诉平台进网格中心联合办公,推进了“网上群众工作部平台”的实体运行,1-12月,通过网上审批救治救助严重精神障碍患者57人次,发放“以奖代补”73人次,突出了网格化平台实战实用特色,提高了社会治理效能。 |
|
3 |
扎实维护社会稳定 |
做好社会稳定风险评估工作,辖区重大项目立项前“风评率”100%。
|
1-12月,全区共完成社会稳定风险评估事项40起,实施40起,其中涉及第三方评估项目40起,全部做到了“应评尽评”、“真评实评”。 |
第五部分 名词解释
(一)财政拨款收入:指单位从本级财政部门取得的财政拨款。
(二)上级补助收入:指从主管部门和上级单位取得的非财政补助收入。
(三)事业收入:指事业单位开展专业业务活动及其辅助活动取得的收入。
(四)经营收入:指事业单位在专业业务活动及其辅助活动之外开展非独立核算经营活动取得的收入。
(五)其他收入:单位取得的除上述收入以外的各项收入,包括未纳入财政预算或财政专户管理的投资收益、银行存款利息收入、租金收入、捐赠收入,现金盘盈收入、存货盘盈收入、收回已核销应收及预付款项、无法偿付的应付及预收款项等。
(六)用事业基金弥补收支差额:指事业单位在当年的财政拨款收入、事业收入、经营收入、其他收入不足以安排当年支出的情况下,使用以前年度积累的事业基金(事业单位当年收支相抵后按国家规定提取、用于弥补以后年度收支差额的基金)弥补本年度收支缺口的资金。
(七)年初结转和结余:指以前年度尚未完成、结转到本年按有关规定继续使用的资金。
(八)各支出功能分类科目(到项级)
1.一般公共服务 其他共产党事务支出 行政运行(其他共产党):反映行政单位(包括实行公务员管理的事业单位)的基本支出。
2.一般公共服务 其他共产党事务支出 一般行政管理事务(其他共产党):反映行政单位(包括实行公务员管理的事业单位)未单独设置项级科目的其他项目支出。
3.一般公共服务 其他共产党事务支出 其他共产党事务支出:反映上述款项以外其他用于中国共产党事务的支出。
4.医疗卫生与计划生育支出 行政事业单位医疗 行政单位医疗:反映财政部门集中安排的行政单位基本医疗保险缴费经费,未参加医疗保险的行政单位的公费医疗经费,按国家规定享受离休人员、红军老战士待遇人员的医疗经费。
5.住房保障支出 住房改革支出 住房公积金:反映行政事业单位按人力资源和社会保障部、财政部规定的基本工资和津贴补贴以及规定比例为职工缴纳的住房公积金。
6.住房保障支出 住房改革支出 提租补贴:反映按房改政策规定的标准,行政事业单位向职工(含离退休人员)发放的租金补贴。
7.住房保障支出 住房改革支出 购房补贴:反映按房改政策规定,行政事业单位向符合条件职工(含离退休人员)、军队(含武警)向转役复员离退休人员发放的用于购买住房的补贴。
(九)结余分配:指事业单位按照会计制度规定缴纳的所得税以及从非财政补助结余中提取的职工福利基金、事业基金等。
(十)年末结转和结余:指单位按有关规定结转到下年或以后年度继续使用的资金。
(十一)基本支出:指单位为保障其机构正常运转、完成日常工作任务而发生的人员支出和公用支出。
(十二)项目支出:指单位为完成特定行政任务和事业发展目标在基本支出之外所发生的支出。
(十三)经营支出:指事业单位在专业活动及辅助活动之外开展非独立核算经营活动发生的支出。
(十四)“三公”经费:指使用一般公共预算财政拨款安排的因公出国(境)费、公务用车购置及运行维护费和公务接待费。其中,因公出国(境)费用反映单位公务出国(境)的国际旅费、国外城市间交通费、住宿费、伙食费、培训费、公杂费等支出;公务用车购置及运行维护费反映单位公务用车车辆购置支出(含车辆购置税)及燃料费、维修费、过桥过路费、保险费、安全奖励费用等支出;公务接待费反映单位按规定开支的各类公务接待(含外宾接待)费用。
(十五)机 关运行经费:指为保障行政单位(含参照公务员法管理的事业单位)运行用于购买货物和服务的各项资金,包括办公及印刷费、邮电费、差旅费、会议费、福利费、日常维修费、专用材料及一般设备购置费、办公用房水电费、办公用房物业管理费、委托业务费、公务用车运行维护费以及其他费用。
(十六)各单位其他专用名词解释。
咨询电话:027-87678523
附件:
黄色网址 政法委员会项目支出绩效自评报告





站点地图智能问答
版权所有:黄色网址-黄色网址大全最新不迷路入口导航
| 鄂ICP备05009168
鄂公网安备 42011102000076号 | 政府网站标识码:4201110038
主办单位:黄色网址
政府办公室 | 承办单位:黄色网址
大数据中心 | 联系地址:黄色网址
珞狮路300号 | 邮编:430070
政府各机构联系电话 | 网站技术支持:027-87673391 | 网站运维邮箱:[email protected]